
リグのSP端子からの信号を増幅するアンプ

東芝TA7252AP モノラルオーディオアンプ キット
を利用(¥500ぐらい) 秋月電子で購入
ケースに実装
フィルタの概観
アンプとフィルタとCW解読の各基板
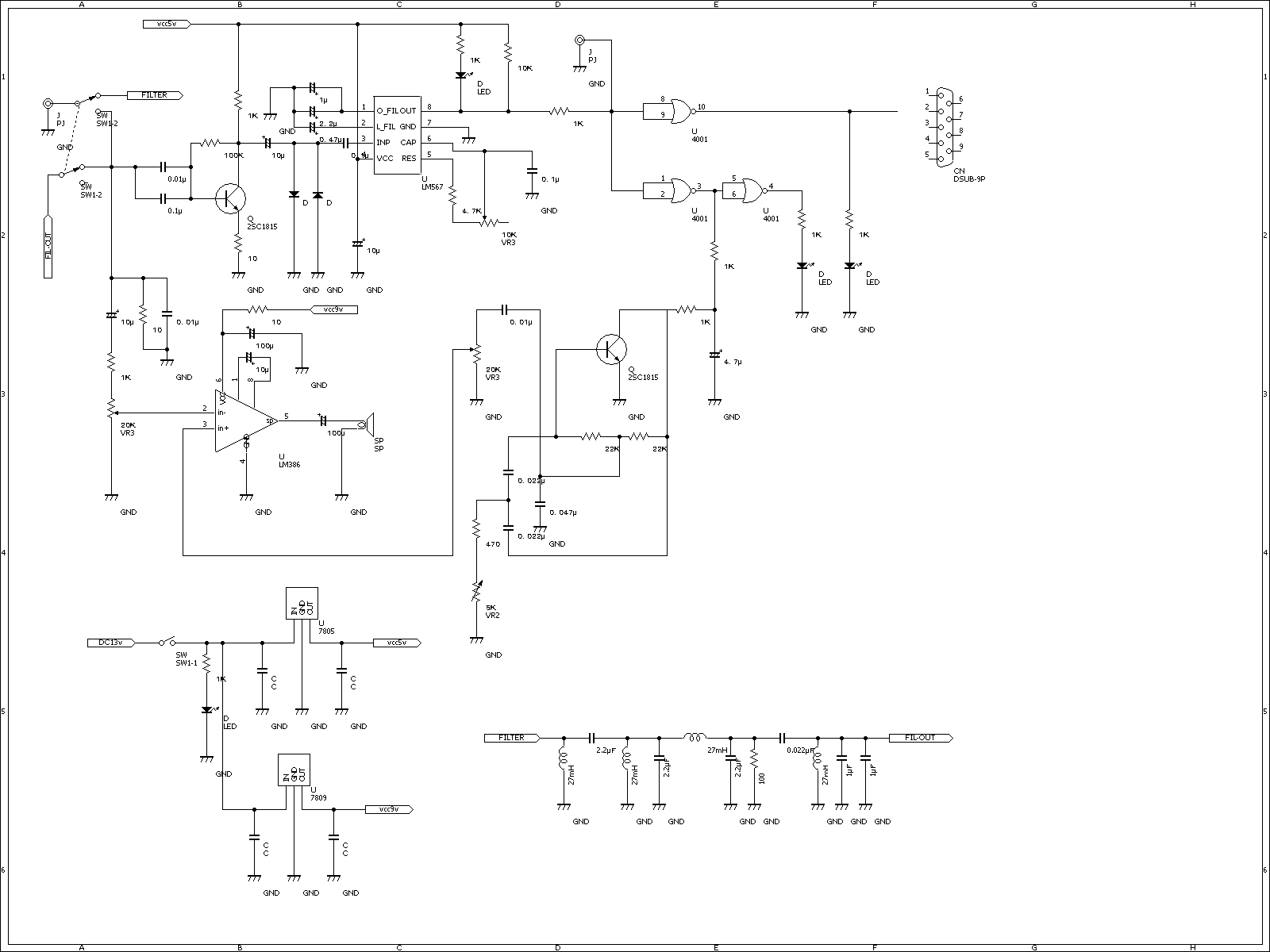
回路の解説
リグからのスピーカ端子から信号を取り出します。信号のレベルが低い場合はアンプを
入れてください。当方の場合 FT−2000DのSP端子から取り出した信号を、500円ぐらいで販売
されていたアンプで増幅しました。増幅した信号を700HZから800HZぐらいのフィルタを経由し
LM567に入力。VR3の調整でロックできるようにしています。LM567の出力信号をインバータで
整形しています。この信号をRS232CのDTR端子に出力し、PC側でその信号を解析しCW信号に変換
しました。もう1つ発信器をドライブし、そのサウンド音をPCのサウンドボードから入力し解析して
CW解読を行う方法も試しています。当方の実験では、サウンドボードからの解析のほうが解読率が
上回っている。
wordで記述
当プログラムによって、万が一障害が発生しても、当方は一切の責任は負いませんので
ご利用になる場合は、利用者の責任においてご使用ください。





LM386の出力のスピーか端子から、PCのサウンドボードに入力する。
フィルターは常に挿入し、余計なノイズを削除する。
